EPC项目中暖通专业的优化设计要点研究

   2025-09-28 70
核心提示:1 冷热源及末端系统方案优化要点采用EPC模式发包工程,一般都具有设备采购合同额大、专业性强的特点,大型设备采购直接关系整个

1 冷热源及末端系统方案优化要点

采用EPC模式发包工程,一般都具有设备采购合同额大、专业性强的特点,大型设备采购直接关系整个工程项目功能是否能满足交付标准。空调冷热源形式和种类比较多,其组合的方式也较多。冷热源的选择需要结合项目业态、能源条件、初投资、运行费用、运营维护、全寿命周期成本、生态保护等多方面因素进行比对,以选择适宜的冷热源方案。

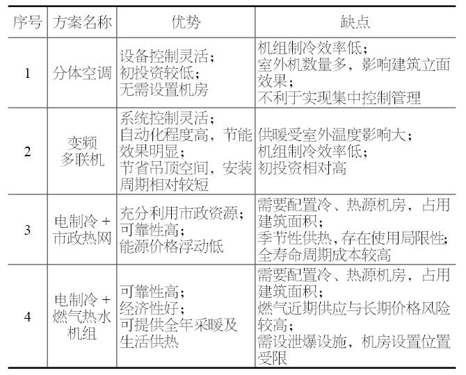
一般情况下,冷热源机房的投资约占整个建筑空调系统投资的50 %,对工程造价影响较大。EPC优化设计团队在获得项目的方案资料后应及时与设计单位建立统一的协同工作平台,在初步设计阶段介入项目设计管理工作,以协助设计团队进行冷热源系统方案的比选(表1)。

表1 几种常用冷、热源方案及其优缺点、适用性

图片

在面对采用初步设计文件招标的EPC项目,优化设计团队应及时审核项目冷热源方案是否经济合理,并尽快与项目部商务、采购、技术人员共享信息,在满足业主对于项目整体定位需求的前提下,尽快协调设计单位对冷热源方案进行整体优化。此外,设计人员一般会根据设计手册的冷、热指标参考值或经验值进行方案及设计选型,或将负荷计算乘以一定系数来提升可靠度。因此,设计团队应熟悉对冷热源设备选型、负荷计算等文件,并结合项目周边具备的能源条件,来进行冷热源系统方案的优化。

集中冷热水空调、采暖末端形式多种多样。一般而言,洁净空调、变风量和全新风初投资比较大,风机盘管+新风、全空气定风量系统、分层空调系统、多联机系统初投资比较小,散热器采暖投资较低,热水辐射采暖、发热电缆辐射采暖由于增加建筑地面作法,投资比较高。确定空调及采暖末端形式需考虑档次、造价、舒适性、层高影响、分隔灵活性、运行维护等因素。此外对于EPC项目,住宅、商铺、学校、幼儿园、实验室等需要住户或租户二次装修的项目,分体空调、散热器、洁净空调、空调末端水管、新风支管等甩项,需由住户或租户等使用者须结合二次装修实施。关于甩项处理的作法,需结合项目交付标准、初步设计方案、项目概预算等具体情况做出合理选择,且需要与甲方及时沟通。

案例1:某科学家实验室EPC项目,机电顾问单位建议数据中心冷源方案采用风冷形式,在了解已建成的风冷形式项目的CPUE情况后,该系统方案无法满足上海临港CPUE不大于1.25的要求。在与各厂家进行沟通并得到了切实可靠数据后,研究提出了采用水冷方案,并协调建筑设计院调整土建条件,以满足水冷系统方案要求。经过协调工作,解决了数据中心冷却方案及土建条件问题,单项创效约4 000万,大幅降低了项目超概风险,并避免了后期大面积拆改及招标等问题。

案例2:某棚户改造EPC项目经过研判招标文件及交付标准后,并在与建设单位沟通后,最终确认本项目除社区、物业及服务用房外,其商铺仅预留采暖热表及接口,户内采暖由业主或租户自行安装,仅预留安装条件,节省造价。商铺采暖系统预留入户装置及接口平面布置示意如图1所示。

图片

图1 商铺采暖系统预留入户装置及接口平面布置示意

2 暖通设备机房、管井布置优化要点

部分项目因得铺率、车位指标、核心筒排布等因素将暖通机房安装至角落,最终造成空调水管井上下不贯通,虽然有效利用了面积,提高了整体得铺率,利于空间平面布局,减小地下空间面积。但是如果机房或管井位置选取不佳,易引起层高、安全、成本、输配效率等问题。EPC项目优化设计师应在初步设计之初与设计单位沟通,从功能、运维及成本角度综合审核机房选址,从全周期角度出发,提出合理化建议,以实现项目提质降本增效的目的。研究结合了多个EPC项目实施经验,给出如下几条设计优化要点以供参考。

(1)冷热源机房应当尽量靠近负荷中心布置,以减少管路长度,降低能量损失。制冷机房的平面布局应考虑管线进出路线的安排,尽量与其他机电设备用房集中布置,以便后期维护管理。对于大型机房,还需要设计独立的配电控制室;对于小型机房,可划定电气设备的安装区域,并避免将水管布置在电气设备上方。换热站的布置尽量考虑一次高温市政管线,在车库的路由长度不宜过长,以保证后期运行安全。在进行机房面积优化时,应注意保留设备管道、管件的安装与维修空间,减少无用空间,并留有适度的冗余空间。

一般而言,每10万m2建筑的公共建筑,需要800 m2左右制冷机房,450 m2左右锅炉房面积或者300 m2换热机房。

此外,要重视设计和BIM深度融合在机电设备用房布置中的应用,机电专业设计师与BIM工程师深度合作,提前分析复杂、重点区域位置机电管线的主要路由,尽早提出优化措施,解决由于建筑设备用房布置紧凑带来的管线出线方向受限、管线综合排布困难的情况。

(2)空调机房布置应根据不同业态进行规划,对于同一租赁方且拥有多层建筑的情况,应尽量避免将机房设置在首层。使用组合式空气处理机组时,每个机组的服务区域面积在800~1 200 m2,若机房面积过大,会导致风管过大,进而影响建筑层高。不同楼层的机房应尽量垂直排列,并靠近管道井,以缩短冷、热水管道长度,并减少其与其他管道的交叉。

小型的新风机组或新风换气机无需设置专门机房,可通过吊装的方式安装在走道、库房等房间,以减少占用室内面积。总之,机房选址前期应引起足够重视,系统及布置应合理,不得出现机房面积浪费、吊顶空间不足的情况。

(3)水暖井的大小、位置对管线布置和建筑布局都有直接影响。水暖井应布置在公共区域,最好布置在楼梯间附近或靠近楼梯间的位置,以方便上下贯通。水暖井应尽量位于服务区的中心位置,以减少空调水管的作用半径,降低水泵扬程,以减小不平衡率。同时,应避免占用使用空间,优先考虑利用建筑边角料等不规则位置作为管井布置位置。

案例3:某工业园区EPC项目地源热泵机房原设计方案位于整个地块的西北角方向,距离负荷中心较远,通过优化将地源热泵机房移至库房位置从而靠近厂房负荷中心,从而大幅缩短管路,节约管材,减少压力损失,而且也简化了管路系统的设计、施工与维修。

案例4:某棚户区改造工程EPC项目地下车库主要设备用房集中在车库东南侧,主要设备用房如下。换热站、生活水泵房、消防泵房、消防安防控制室。设备用房的集中布置便于后期物业管理,但也增加了各专业管线综合排布难度。

研究中的水管、风管、强弱电桥架均需穿过走道进入指定区域,建筑专业所控管下净高压力较大。根据建筑专业的要求,在传统CAD剖面排管无法精确进行管线定位的前提下,进行了局部BIM建模并进行CAD图纸导出,提供给建筑专业进行相应成果转化,以增强建筑专业对该区域管下净高控制的信心。

3 暖通管线布置优化及规格复核要点

在暖通专业中,风管和水管的平面布置通常存在绕远、尺寸过大、弯头过多、交叉频繁等问题。因此,对于暖通优化设计人员来说,重视对初步设计文件中管线路由布置和管线规格尺寸的复核尤为重要。

一般来说,通过优化管线路由的布置并复核管道规格尺寸,可减少管道长度、降低阻力损失、避免管材浪费,提高暖通系统的能源效率。优化后的管线布置能有效利用建筑空间,利于机电管线的综合排布。

此外,应及时将复核结果提交给设计单位确认,并在施工图设计阶段将优化意见落实到图纸中,以减少设计单位的返工。研究结合多个EPC项目实施的经验,给出如下几条设计优化要点以供参考。

(1)对于风管的管线路由优化,应尽量减少管线的长度,避免多次拐弯或绕远现象,并减少分支数量。同时,应合理计算管道内的风速,以确保主管和支管风速在适当范围内。

对于消防类风管在满足规范要求的前提下,尽量优化排烟管道尺寸,简化排烟管路由布置,避免过度设计。比如仅用于排烟功能的风管,只需确保最远端的风口距离防烟分区的折线距离不超过30 m即可,而消防补风管则只需确保补风口进入防火分区储烟仓下方。 

(2)针对空调水管以及采暖水管的管线优化,需要缩短管线长度,以减少拐弯和线路绕远现象。当建筑平面进深较大时,可采用同程系统布置空调水管,通过增加回水主管的长度来平衡管路阻力;而建筑平面进深较小时,可采用异程系统布置空调水管,避免需要过长的回水主管。单体建筑内的暖通水平管路由应与立管路由统筹考虑,各单体暖通出线路由应与小区或组团的外线路由统一考虑,以使整个系统的管线总长度尽量缩短。

(3)进行风管规格复核时,应核算管道风速,使主管和支管风速处于合理区间。在选定风管内风速时,应综合考虑建筑空间、初投资、运行费用及噪声等因素。进行水管规格复核时,应核算空调冷热水、冷却水管道的比摩阻和流速,以使管道比摩阻和流速处于合理区间。

案例5:某光伏新能源厂房EPC项目,夏季空调室内设计温度25±5 ℃、相对湿度低于70 %,末端采用全空气空调处理系统,原设计回风管道应与送风管道并列排布,从而使得回风口均匀布置。根据全空气系统室内气流组织分布特点,送风口位置直接影响房间的气流组织分布,而回风口不影响室内的气流组织。因此,施工人员在与设计院沟通后取消了回风支管,采用集中顶回风形式,进而减少了回风管的面积、回风口数量及管风管保温等,以节省工程造价。

4 暖通设备选型优化要点

目前我国大部分EPC项目一般采用初步设计文件进行招标,在初步设计过程中暖通设计人员无法对设备选型、负荷计算、系统划分的合理性进行准确判断。设计人员仅通过规范的冷、热指标或经验值进行初步设计选型,且较少考虑设计限额指标。在进入施工图设计阶段,设计人员进行冷、热负荷计算时,也会考虑夏季空调最大负荷输出而较少考虑项目的同时使用系数,为了安全起见,实际施工中会将负荷计算乘以一定系数。这就造成设备选型偏大,同时一系列结构荷载、设备基础、管道尺寸、机房面积也随之偏大,从而使得EPC总承包商成本增加。

设计优化阶段应详细阅读设计单位提供的冷热负荷计算书及主要设备选型表,及时将复核结果提交给设计单位确认,并在施工图设计阶段将优化意见落实到图纸中,以减少设计单位的返工。

研究应结合多个EPC项目实施的经验,给出如下几条设计优化要点以供参考。

(1)制冷机(包括多联机系统的室外机)的容量应与冷负荷的计算结果匹配,避免过度冗余,总装机容量与计算冷负荷之比应小于1.1。锅炉的容量应与计算得出的供热量(包括单体负荷、外网热损失和额外10 %的余量)一致,避免过剩。

(2)循环水泵(用于冷水和热水系统)的流量应与制冷机、锅炉和换热器的循环水量匹配,避免过度冗余,在多台设备并联时,流量余量不应超过10 %。软化水装置的容量、补水泵的流量、循环水处理设备流量应与空调水系统的水容量相适应,避免过度冗余。

冷却塔的容量应与制冷机的循环水量匹配,避免过度冗余,在多台设备并联时,流量余量不应超过20 %。冷却水循环水泵的流量应与制冷机的循环水量尽可能匹配,避免过度冗余,在多台设备并联时,流量余量不应超过10 %。

(3)新风机组的送风量应与负责提供新风区域所需的总新风量匹配,避免过度冗余,机组的冷热量冗余不应超过10 %。空调系统末端设备(如风机盘管、室内机等)的冷热量应与负责提供空调服务区域所需的冷热负荷一致,避免过度冗余,机组的冷热量冗余不应超过10 %。

组合式空调机组的冷热量应与负责提供空调服务区域所需的冷热负荷一致,同时循环风量应为该区域的6~8倍换气量,避免过度冗余,机组的冷热量冗余不应超过10 %。

案例6:某游客集散服务中心EPC项目,通过调整空气源热泵机组的装机容量与计算冷负荷的配比,满足规范小于1.1的要求来降低造价,原设计机组总装机容量为1 615 kW,优化后机组总装机容量为1 400 kW,降低了13.3 %。

案例7:某办公楼EPC项目,以设计计算总冷负荷乘0.9(同时使用系数)来确定制冷机组的装机容量,将原制冷机组总冷量由4 375 kW优化为3 363 kW,冷水机组由2大(离心机组)1小(螺杆机组)优化为3台同等冷量的螺杆冷水机组,降低造价。

5 暖通管材、保温及附件优化要点

对于部分EPC项目,项目部在进行施工图预算文件编制后,通常会因为前期初步设计文件编制缺项或者设备材料价格上涨等原因,进导致项目出现超概的问题。与此同时,设计单位已经完成了整体施工图的绘制并通过了图审。

对于优化设计人员来说,此阶段提出一些方案类的意见或系统类的意见,设计单位的修改较难。因此,对于此类EPC项目,建议优化设计人员主要还是以提出管材替换、保温替换、附件替换、安装工艺替换等有利于设计院快速修改图纸的意见为主。

尽量做到以最小的改图代价换取最大的优化空间,来帮助项目部降低超概的风险。研究结合多个EPC项目实施的经验,给出如下几条设计优化要点以供参考。

(1)不同材质的埋地采暖管价格有所差异,PE–RT管材相对较便宜,PB管材最昂贵,P–EX管、PPR管和铝塑复合管的价格适中。PE–RT地暖管的使用效果和寿命与PB管相当,但价格比PB管低30 %左右。具体选择何种管材应根据项目的具体情况来决定。

(2)选择风管材料,可参考相关标准和地方规范以及相应的图集。常用的风管材料包括镀锌钢板、铝板、不锈钢板、硬聚氯乙烯、玻璃钢和复合管材等,它们的造价差异较大(表2)。镀锌钢板可采用无法兰连接方式,适用于非消防类的通风系统,可节省施工安装费用;而复合管材中有些带有保温效果,可省去单独进行保温处理的步骤,在选择时需要进行造价对比。

表2 工程常见各类风管材料比较

图片

(3)空调水系统水管管材及其连接方式主要取决于水力要求(温度、压力)、水质等,根据不同的水系统类型选用不同材质的水管,此外还应考虑工程造价、施工难度等因素。

在设计优化过程中,可考虑在不超过其使用条件的前提下,用经济性管材替代价格较高的管材。如采用热镀锌钢管替代内涂塑钢管;采用焊接钢管替代无缝钢管,尤其大管径的螺旋钢管替代无缝钢管等。

(4)保温外保护层的方法也有很多种,如缠绕玻璃布、刷防火漆、包铝板、包镀锌钢板等,其造价差异较大。如果项目有追求高品质的目标,如机房内部选择外观好但造价较高的铝板作为保温外保护材料;如果项目没有特别要求,可直接裸露管道保温材料,不设置外保护措施。

案例8:某住宅EPC项目,地暖系统以及户内埋地串、并联散热器采暖系统的管材由PB管优化为PE–RT管,PE–RT管与PB管一样可以热熔连接,施工方便,与管件连接时不影响流通面积,地暖使用效果和寿命与PB管相同,但是价位比PB管低约30 %。

6 结束语

EPC工程总承包项目优化设计是EPC总承包模式的核心,工程总承包单位要重视项目的优化设计。在当下科学飞速发展的时代,正是建筑行业蓬勃发展之际,暖通行业的冷热源选型、系统形式、设备种类、管材保温可选择范围较广。

但是,在暖通工程的设计过程中,由于设计人员对暖通设计的预算及造价考虑较少,而造成后期成本的上升。结合具体的设计优化案例,对暖通专业涉及的系统、材料、设备、路由、参数等方面进行了较为全面地优化要点研究,以期为今后的 EPC 总承包项目暖通专业的设计优化创效提供理论基础和实践指导。


 
反对 0举报 0 收藏 0 打赏 0
 
更多>同类工程项目
推荐图文
推荐工程项目
点击排行